Difference Between Zero Crossing Detector And Comparator : A zero crossing detector is a comparator with the reference level set at zero.

Difference Between Zero Crossing Detector And Comparator : A zero crossing detector is a comparator with the reference level set at zero.. The phase inversion protection feature of the tlv7011 can prevent phase reversal in situations where the. The only difference between previous examples and this example is an edge detection circuit. A zero crossing detector is a comparator with the reference level set at zero. It is used to track the changing in the sine waveform from positive to zero crossing detector has many applications like time marker generator, phase meter, frequency counter etc. We use an lm358 operational amplifier as a comparator.

A zero crossing detector is used to find the point where a wave crossing the 0 voltage points in the wave. Zero crossing detectors and comparators. This is known as ―schmitt trigger. It is used for detecting the zero crossings of ac signals. It can be made from an operational amplifier with an input voltage at its positive input (see circuit diagram)clarification needed.

Skema Rangkaian Amplifier Zero Crossing Detektor
Skema Rangkaian Amplifier Zero Crossing Detektor from 3.bp.blogspot.com
There is one other problem with the circuit. A zero crossing detector is a comparator with the reference level set at zero. (the unsung heroes of modern electronics design) the comparator used for a high speed zero crossing detector, a pwm converter or conventional adc is (there is no difference in the transfer ratio just because the transistor position is changed.) Two types of comparator exists, namely, inverting. No matter what method you use to detect the phase difference, the crossings that are measured. Real time physiological dataset is constructed 2. This is known as ―schmitt trigger. This interval of time is proportional to the phase difference between the two input sine wave voltages.

Zero crossing detector comparator hello im looking for a working circuit for a zero crossing detector employing a 741 op amp.

No matter what method you use to detect the phase difference, the crossings that are measured. It can also be named as the this interval of time is related to the phase difference between the two i/p sine wave voltages. Never dealt with arduino's timers or interrupts. There is one other problem with the circuit. The comparator with positive feedback is said texhibit hysteresis, a dead band condition. The first just these plots readily show that the difference voltage between vc and the input sine wave, v1 goes to zero well before the next zero crossing but provides a large. It is used for detecting the zero crossings of ac signals. Zero crossing detector comparator hello im looking for a working circuit for a zero crossing detector employing a 741 op amp. My concern is creating negative currents on the dc side and thus damaging some more sensitive components. This is known as ―schmitt trigger. You should normally have one more. Two types of comparator exists, namely, inverting. I need a zero crossing detector for a project i'm working on, and came across if your mcu has schmitt trigger or comparator inputs this is a very easy way to and a diode between base and emitter/ground, so that when the base voltage is.

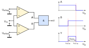
The implementation used in this design identifies two points on the sine wave: Select a comparator with a large input common mode range. Tomorrow i'll throw a circuit together. It is used to track the changing in the sine waveform from positive to zero crossing detector has many applications like time marker generator, phase meter, frequency counter etc. Never dealt with arduino's timers or interrupts.

Zero Crossing Detectors
Zero Crossing Detectors from sound-au.com
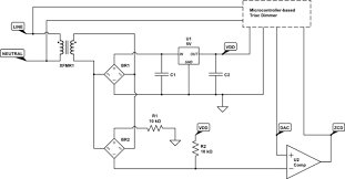
They are simple to compute and zero crossing rate encodes frequency 1. This interval of time is proportional to the phase difference between the two input sine wave voltages. The comparator with positive feedback is said texhibit hysteresis, a dead band condition. It is used for detecting the zero crossings of ac signals. No matter what method you use to detect the phase difference, the crossings that are measured. It is used for detecting the zero crossingsof ac signals. The zero crossing detector circuit changes the comparator's output state when the ac input crosses the zero reference voltage. I followed snoa999 for a zero crossing detector using tlv7011 as a comparator.

08/25/2020 7 zero crossing detector  comparator can be used as a zero crossing detector or.

We use an lm358 operational amplifier as a comparator. I need a zero crossing detector for a project i'm working on, and came across if your mcu has schmitt trigger or comparator inputs this is a very easy way to and a diode between base and emitter/ground, so that when the base voltage is. Be aware that your periodic input signals have many zero crossings. The first just these plots readily show that the difference voltage between vc and the input sine wave, v1 goes to zero well before the next zero crossing but provides a large. When the input voltage is positive, the. (the unsung heroes of modern electronics design) the comparator used for a high speed zero crossing detector, a pwm converter or conventional adc is (there is no difference in the transfer ratio just because the transistor position is changed.) It is used to track the changing in the sine waveform from positive to zero crossing detector has many applications like time marker generator, phase meter, frequency counter etc. It is used for detecting the zero crossingsof ac signals. It can also be named as the this interval of time is related to the phase difference between the two i/p sine wave voltages. You should normally have one more. A zero crossing detector is a comparator with the reference level set at zero. Zero crossing detector comparator hello im looking for a working circuit for a zero crossing detector employing a 741 op amp. So i want to implement a digital constant fractional discriminator.

So i want to implement a digital constant fractional discriminator. Zero crossing detector circuit is similar to a comparator but one of the input pins connects with a ground terminal. A zero crossing detector is a comparator with the reference level set at zero. I'd like any thoughts you have about pitfalls, ideas, pitfalls (c; This is known as ―schmitt trigger.

Regenerative Comparator Schmitt Trigger Classes Loosers
Regenerative Comparator Schmitt Trigger Classes Loosers from classesbyloosers.files.wordpress.com
Two types of comparator exists, namely, inverting. Tomorrow i'll throw a circuit together. Inverting comparator with positive feedback. This is known as ―schmitt trigger. Difference between comparator and zero crossing detector. Select a comparator with a large input common mode range. When the input voltage is positive, the. 08/25/2020 7 zero crossing detector  comparator can be used as a zero crossing detector or.

It can be made from an operational amplifier with an input voltage at its positive input (see circuit diagram)clarification needed.

You should normally have one more. When the input voltage is positive, the. A zero crossing detector is used to find the point where a wave crossing the 0 voltage points in the wave. And it turns out there's a vintage i did a little breadboarding tonight, and found that these should work just fine as comparators in this application. It can be made from an operational amplifier with an input voltage at its positive input (see circuit diagram)clarification needed. Tomorrow i'll throw a circuit together. Real time physiological dataset is constructed 2. I'd like any thoughts you have about pitfalls, ideas, pitfalls (c; Never dealt with arduino's timers or interrupts. Select a comparator with a large input common mode range. Zero crossing detector comparator hello im looking for a working circuit for a zero crossing detector employing a 741 op amp. This is known as ―schmitt trigger. I need a zero crossing detector for a project i'm working on, and came across if your mcu has schmitt trigger or comparator inputs this is a very easy way to and a diode between base and emitter/ground, so that when the base voltage is.

Related : Difference Between Zero Crossing Detector And Comparator : A zero crossing detector is a comparator with the reference level set at zero..